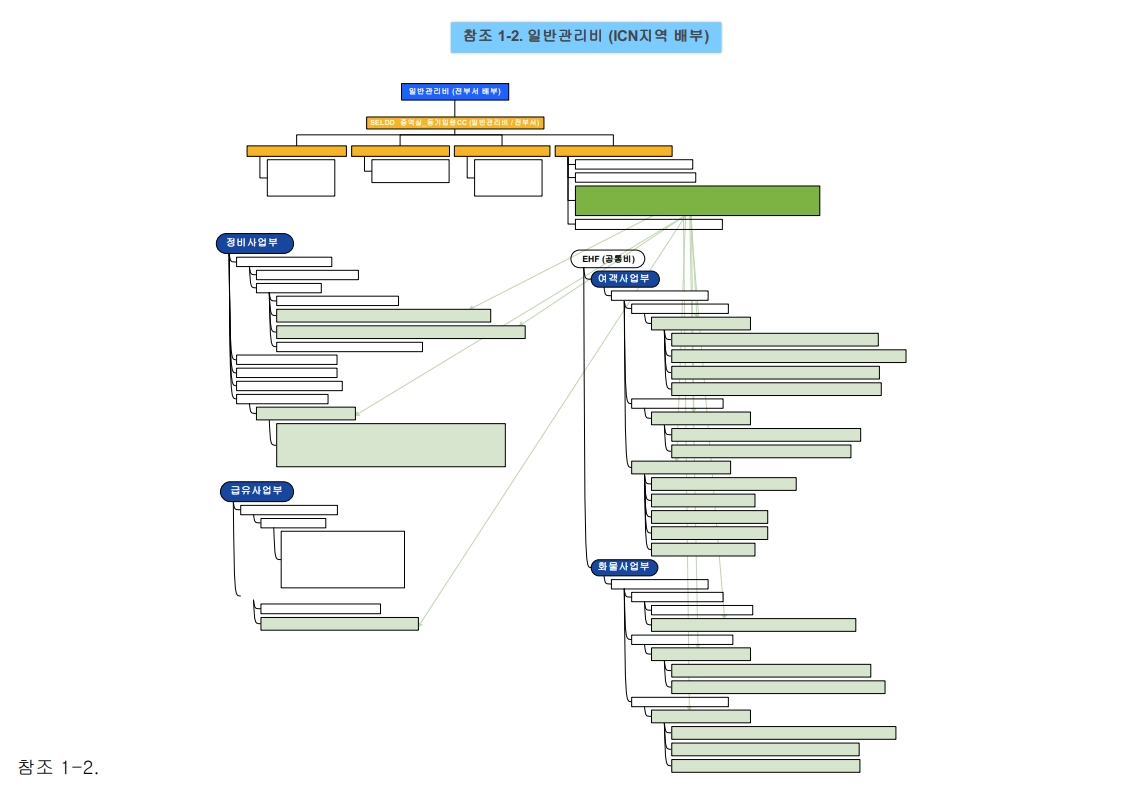
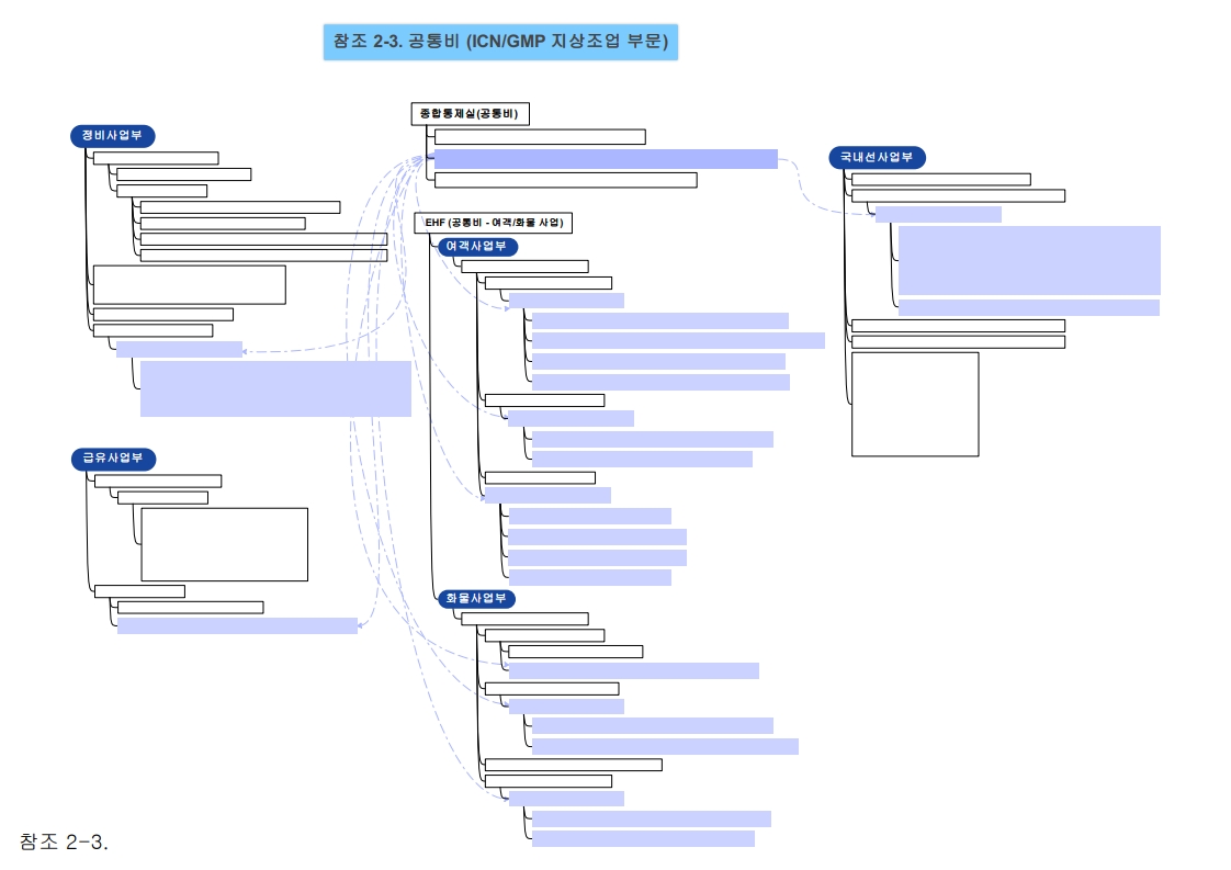
전사 공통비, 일반관리비, 부문공통비, 팀공통비의 시각화 프로젝트를 진행했다.
회사 내 민감한 정보가 있을 수 있어 자세한 배부기준 및 배부대상은 마스킹처리 하였다.


















'Projects' 카테고리의 다른 글
| 항공산업 분석(FSC, LCC 중점) Tableau 시각화 프로젝트 (0) | 2022.11.07 |
|---|---|
| UFO 목격 데이터 분석 & 관광지도 제작 프로젝트(come with me) 22.08.26 (0) | 2022.08.29 |
| 미니 프로젝트 OT (0) | 2022.08.18 |